10  Chapter 3: Polynomial Interpolation

Note. These notes are mainly a record of what we discussed and are not a substitute for attending the lectures and reading books! If anything is unclear/wrong, let me know and I will update the notes.
using Plots
using LaTeXStrings
using Polynomials
using PrettyTables

function f₁( x )
    return x + rand()
end

function f₂( x )
    return 1/( 1 + exp( x ) );
end

function f₃( x, α = 25 )
    return 1/( 1 + α*x^2 );
end

f₄ = t -> max(0, @. 1-abs(t) )
#11 (generic function with 1 method)

10.1 Previously…..

  • Chapter 1: Floating Point Numbers
  • Chapter 2: Solving Nonlinear Equations in 1d

10.2 Chapter 3: Interpolation

  • Before: solution was \xi \in \mathbb R, represented numerically as a floating point number
  • Now: want to represent a function f : [a,b] \to \mathbb R numerically (discretisation problem)

Interpolation Problem:

Suppose that X = \{ x_0 < \cdots < x_n \} is a set of distinct interpolation nodes, 0 \leq m_0, \dots, m_n \leq m, and f is an m times differentiable function.

Aim: find p such that

\begin{align} p(x_j) = f(x_j), \quad % p'(x_j) = f'(x_j), \quad % \cdots \quad % p^{(m_j)}(x_j) = f^{(m_j)}(x_j) \end{align}

for all j = 0, \dots, n. Lagrange interpolation is when m_0 = m_1 = \cdots = m_n = 0

Example. (Taylor Polynomial)

If X = \{ x_0 \}, then we can solve the interpolation problem with a polynomial of degree m_0:

\begin{align} p(x) = f(x_0) + f'(x_0)(x-x_0) + \cdots + \frac{f^{(m_0)}(x_0)}{m_0!}(x-x_0)^{m_0} \end{align}

Theorem (Lagrange Interpolation)

For x_0 < \cdots < x_n (nodes) and a function f defined on X = \{x_0,\dots,x_n\}, there exists a unique polynomial interpolant I_Xf of degree at most n such that I_Xf(x_j) = f(x_j) for all j=0,\dots,n.

In the following, we will write \mathcal P_n := \{p(x) = \sum_{j=0}^n a_j x^j \colon a_0, \dots,a_n \in \mathbb R\} for the set of polynomials of degree at most n.

N = 10
X = range( -1, 1, N+1)
Y = f₁.(X)

scatter( X, Y, 
    primary = false, markersize = 5 )
p = fit( X, Y )
plot( p , 
    xlims=(-1.05,1.05), legend = false, lw = 3)
scatter!( X, Y, 
    primary = false, markersize = 5, color="green")

Proof. Existence: Use the Lagrange polynomials:

\begin{align} \ell_j(x) = \prod_{k\in\{0,\dots,n\}: \,\, k\not=j} \frac {x - x_k} {x_j - x_k} \end{align}

which satsisfy \ell_j \in \mathcal P_n and \ell_j(x_k) = \delta_{jk} for all j,k=0,\dots,n.

Notice that

\begin{align} p(x) = \sum_{j=0}^n \ell_j(x) f(x_j) \end{align}

therefore satisfies p(x_k) = \sum_{j=0}^n \ell_j(x_k) f(x_j) = \sum_{j=0}^n \delta_{jk} f(x_j) = f(x_k) for each k=0,...,n. That is p solves the Lagrange interpolation problem.

Uniqueness: suppose that q \in \mathcal P_n interpolates f at X. Then, p - q has zeros at each x_j, we have that x - x_j divides p-q: that is p(x) - q(x) = \alpha (x - x_0)(x- x_1) \cdots (x - x_n). Since p-q only has degree at most n, we must have \alpha=0 and thus p = q.

# X = @. cos( π*(0:N)/N )
X = range(-1,1,N+1)

function ( j, x )
    r = 1;
    for n = 0:N
        if (n != j)
            r = r*(x - X[n+1]) / (X[j+1] - X[n+1])
        end
    end
    return r 
end

anim = @animate for j  0:N
    p = x -> (j, x)
    plot(p, -1, 1, 
        ylims = (-5, 5), legend = false )
    scatter!( X, p.(X), 
        primary = false, markersize = 5, color="green", title = L"y = \ell_{j}(x)")
end

gif(anim, "Pictures/Lagrange interpolating polynomials.gif", fps = 1)
┌ Info: Saved animation to c:\Users\math5\Math 5485\Lectures 1-12\Pictures\Lagrange interpolating polynomials.gif
└ @ Plots C:\Users\math5\.julia\packages\Plots\xKhUG\src\animation.jl:156

Exercise.

Write down the polynomial of least degree interpolating f(x) = \sin(x) at the points 0, \frac{\pi}{2}, \pi

X = 0:(π/2):π
Y = sin.( X )

p = x -> -(4/π^2)*x*(x-π)

plot( x -> sin(x) , -π/2, 3π/2, linestyle=:dash, label = L"y = \sin(x)")
plot!( x -> p(x) , label = "polynomial interpolation" , lw = 3 )
scatter!( X, Y, 
    primary = false, markersize = 5, color="green")

Theorem.

Suppose f:[a,b]\to\mathbb R is n+1 times continuously differentiable and X = \{x_0 < \dots < x_n\}. Then, for all x \in [a,b] there exists \xi_x \in [\min \{x,x_0\} , \max \{x,x_n\}] such that

\begin{align} f(x) - I_Xf(x) = \frac{f^{(n+1)}(\xi_x)}{(n+1)!} (x - x_0)(x-x_1) \cdots (x-x_n) \end{align}

Remark. Compare with Taylor remainder

Proof (non-examinable).

For fixed x \not\in X, define the function

\begin{align} g(t) = f(t) - I_Xf(t) - \big[ f(x) - I_Xf(x) \big] \prod_{j=0}^n \frac{t - x_j}{x-x_j}. \end{align}

Here, g is an n+1 times continuously differentiable function with zeros at the n+2 distinct points x, x_0, \dots, x_n. As a result, by Rolle’s theorem (if a differentiable function is zero at its end points, there exists an interior point with zero derivative - the proof follows in the same way as in the proof of the mean value theorem) g' is zero at n+1 distinct points, g'' is zero at n distinct points, …., g^{(n)} is zero at 2 distinct points, and thus there exists \xi_x \in [\min \{x\} \cup X, \max \{x\}\cup X] such that g^{(n+1)}(\xi_x) = 0:

\begin{align} 0 &= g^{(n+1)}(\xi_x) \nonumber\\ &= f^{(n+1)}(\xi_x) - (I_Xf)^{(n+1)}(\xi_x) - \big[ f(x) - I_Xf(x) \big] \frac{\mathrm{d}^{n+1}}{\mathrm{d}t^{n+1}} \prod_{j=0}^n\frac{t- x_j}{x-x_j}\Bigg|_{t = \xi_x} \nonumber\\ &= f^{(n+1)}(\xi_x) - \big[ f(x) - I_Xf(x) \big] \frac{(n+1)!}{\prod_{j=0}^n(x-x_j)} \end{align}

Exercise.

Write down an error estimate for approximating f(x) = \sin(x) by I_{\{0, \frac\pi2, \pi\}}f(x) = - \frac4{\pi^2} x (x - \pi).

q = x -> x*(x-π/2)*(x-π) 
dq(x) = (x-π/2)*(x-π) + x*(x-π) + x*(x-π/2)

xpm = [ (1/2 + sqrt(3)/6)*π, (1/2 - sqrt(3)/6)*π ]

plt1 = plot( q, 0, π, lw = 3, title=L"y = q(x)", legend=false)
plt2 = plot( dq, 0, π, lw = 3, title=L"y = q'(x)", legend=false)

xpm = [ (1/2 - sqrt(3)/6)*π, (1/2 + sqrt(3)/6)*π ]

scatter!( plt1, xpm, q.(xpm) )
scatter!( plt2, xpm, dq.(xpm) )

println("extreme values of q = ±", q(xpm[1])  )
plot( plt1, plt2, size = (1000,500) )
extreme values of q = ±1.4917901823282596
X = 0:(π/2):π
Y = sin.( X )

plot( x -> sin(x) , 0, π, linestyle=:dash, label=L"y = \sin(x)")
plot!( x -> p(x) , label = "polynomial interpolation" , lw = 3 )
scatter!( X, Y, 
    primary = false, markersize = 5, color="green")

err = q( xpm[2] )/6
plot!( x -> sin(x) + err, lw = 3, linestyle=:dash, color="gray", primary = false )    
plot!( x -> sin(x) - err, lw = 3, linestyle=:dash, color="gray", primary = false )    

In general, for f:[a,b] \to \mathbb R, n+1 times continuously differentiable and X = \{x_0 < \dots < x_n \}\subset [a,b], we have

\begin{align} \left| f(x) - I_Xf(x) \right| \leq \max_{\xi \in [a,b]} |f^{(n+1)}(\xi)| \frac{|\ell_X(x)|}{(n+1)!} \end{align}

where \ell_X(x) := (x-x_0)(x-x_1)\cdots (x-x_n) is known as the node polynomial.

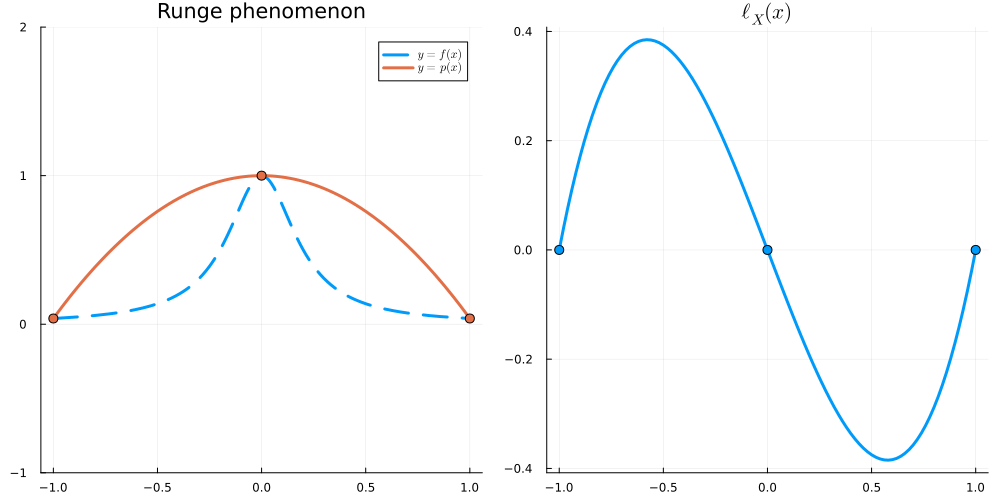
10.3 Equispaced points

Example.

Consider f(x) = \frac{1}{1 + 25 x^2}

Runge.gif

10.4 Chebyshev Nodes

scatter( err[2:end],  yaxis= :log, title="Absolute error", legend=false, lw = 3)
N = 25

err = zeros(N)
egrid = -1:.01:1

anim = @animate for n  2:N
    x = @. cos( π*(0:n)/n )
    y = @. f₄( x )

    p = fit(ChebyshevT, x, y)

    plt1 = plot(f₄, -1, 1, label=L"y = f(x)", lw = 3, linestyle = :dash, title = "Chebyshev interpolation: hat function")
    plot!(plt1, p, -1, 1, label=L"y = p(x)", lw = 3 )
    scatter!(plt1, [x], [y], primary = false, ylims=(-.1,1.1), markersize = 5)

    err[n] = maximum( @. abs( p(egrid) - f₄(egrid) ) )

end

gif(anim, "Pictures/Hat.gif", fps = 1)
┌ Info: Saved animation to c:\Users\math5\Math 5485\Lectures 1-12\Pictures\Hat.gif
└ @ Plots C:\Users\math5\.julia\packages\Plots\xKhUG\src\animation.jl:156
scatter( err[2:end],  xaxis= :log, yaxis= :log, title="Absolute error", legend=false, lw = 3)
plot!( (2:(N+1)).^(-1) )